新闻公告
bwin必赢唯一官方网站通知公告
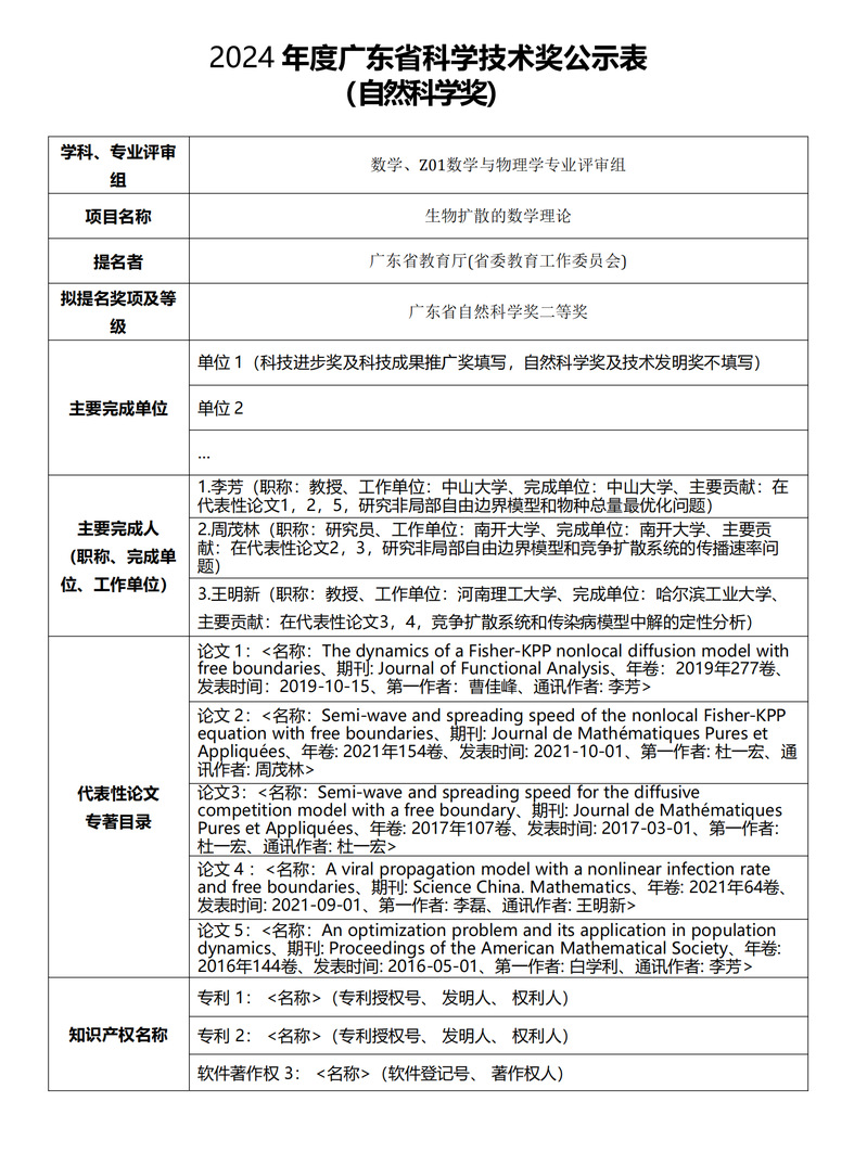
关于2024广东省科学技术奖申报人的公示通知
发布人:张艺芳  发布时间:2024-12-18   浏览次数:625



     根据广东省科学技术奖申报的相关要求,现对申报人材料予以公示。 

    公示时间:2024年12月18-26日。

    如有异议请于公示期内提供书面意见。

    联系人:张艺芳

    联系电话:86414209 

  

                         bwin必赢办公室

     2024年12月18日



Baidu
sogou